芯城品牌采购网 > 品牌资讯 > 技术方案 > 分频器产生的455kHz方波信号
芯城品牌采购网
21748
这里的电路是我在开发 RF 系统时设计的带有不寻常分频器的振荡器。我需要使用尽可能少的组件的稳定且准确的 455kHz 数字信号发生器。信号发生器还必须具有或非常接近 50% 的占空比,以消除或 小化二次谐波含量。
我首先研究了基于 455kHz 陶瓷谐振器和 455kHz 陶瓷滤波器的振荡器。然而,在测试时,我获得了 448kHz 和 462kHz 的信号,这缺乏我需要的 。但我手头有一个 4.096MHz 的石英晶体。通过使其以大约 4.095MHz 的稳定方式振荡,并以 50% 的占空比输出将该频率除以 9,我得到了我想要的结果。
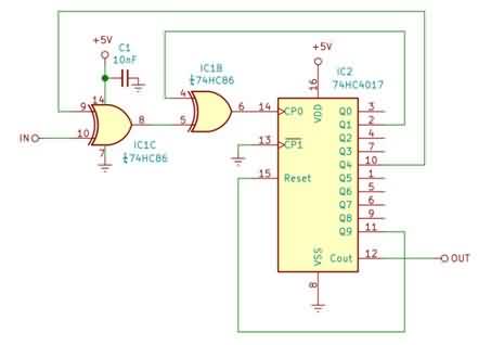
该设计如图 1所示,除了晶体之外,还使用了两个集成电路和一些电容器和电阻器。它实现了一个以异或门 (IC1) 作为有源元件的皮尔斯型振荡器。用作反相器的 XOR 门并不是这种类型振荡器 常用的门,但在我的系统中,其中有三个未使用,所以试了一下。振荡器在该配置中可靠而准确地工作。

图 1此设计使用基于 XOR 门的皮尔斯振荡器并产生 455kHz 的频率,占空比为 50%。
第二个 IC (IC2) 是一个 74HC4017,一个约翰逊计数器,我使用其输出线(引脚 12)作为电路输出,并将其配置为由上升沿触发。复位输入(引脚 15)保持在逻辑电平 0,当计数器的状态介于 0 和 4 之间时,进位输出线(引脚 12)采用电平 1,如果其状态介于 5 和 9 之间,则采用电平 0。
用您独特的设计让工程界惊叹: 设计理念提交指南
您可能认为该电路的一个选项是将 Q9(引脚 11)连接到复位输入。然而,在这种情况下,虽然频率输出将为 4.0954MHz 除以 9,但输出占空比将为 55.56%(如果反转输出则为 44.44%)。这不能满足减少或消除输出二次谐波的需要。
为了寻找接近 50% 的占空比,我添加了连接到计数器 Q4(引脚 10)输出的异或门 IC1B。随着这一变化,计数器现在将在 Q4 为电平 0 时在输入的上升沿触发,当 Q4 为电平 1 时在下降沿触发。 因此,电路输出 4 个时钟脉冲的电平 1 加上时钟中的时间第五个脉冲表示输入处于电平 1。当第五个脉冲变为电平 0 时,输出变为电平 0,并在接下来的四个脉冲中保持不变。因此,输入的频率被 9 分频,如果输入占空比为 50%,输出也将如此。
如果输入频率不是 50%,输出也会关闭,但不会那么多。输入和输出占空比通过以下公式相关:
DC%输出= (400 + DC%输入) / 9
其中 DC% out和 DC% in分别是输出和输入占空比,表示为 0% 和 100% 之间的百分比。因此,如果 DC% in介于 0% 和 100% 之间,则输出占空比将介于 44.44% 和 55.56% 之间,不会比我上面提到的情况更糟。
电路测试产生了如图 2所示的示波器捕获。4.0954MHz 振荡器信号(底部)和 455.04kHz 输出信号(顶部)的占空比均为 50%。

图 2测试结果显示输入信号和 9 分频输出都具有 50% 的占空比。
可以使用另一个 XOR 门来制作一个七分频电路,如图 3 所示。如果占空比输入为 50%,这也将产生 50% 的占空比输出。

图 3添加另一个 XOR 门允许电路提供 50% 占空比输出的 7 分频。
我已经用各种晶体测试了这个电路,它工作正常。
免责声明:
文章内容转自互联网,不代表本站赞同其观点;
如涉及内容、图片、版权等问题,请联系2644303206@qq.com我们将在第一时间删除内容!